六大维度剖析IVD行业的未来
来源:相关行业研报、网络公开资料、IVD学习笔记
作者:胡佳
引子
▸ 黑箱理论
在人类认识世界、从事科学研究的时候,常常会遇到这样的情况,有一些我们所要认识或控制的客体,由于种种条件的限制,其内部的结构一时不能够(不允许或不容易)被我们直接观测到,仿佛是一个既不透明又密闭的箱子,其复杂的结构和机理深藏其中,人们无法从外部直接打开来一探其个中奥秘。传统的中医学说,人体就是这样一个黑箱;
现在检验医学发展至今,其中的体外诊断技术同样也是力求通过外部检测的方式对人体这样精妙的封闭系统进行精确的分析来判断健康状况。
体外诊断是一个比较复杂、检测分类繁多、技术快速革新的行业,因此仅一次概括和总结很难面面俱到,此次分享主要通过对体外诊断行业进行以下六个方面的分解,以期望大家能概览其全貌。
01 概念及分类
▸ 基本概念
体外诊断( IVD,In-Vitro Diagnostics )是指将血液、体液、组织等样本从人体中取出,使用体外检测试剂、试剂盒、校准物、质控物等对样本进行检测与校验,以便对疾病进行预防、诊断、治疗检测、后期观察、健康评价、遗传疾病预测等的过程。
由此,我们可以看出,体外诊断涵盖甚广,在疾病的预防、诊断检测以及愈后评价等方方面面皆有应用,是医疗健康产业十分重要的组成部分。
体外诊断包括诊断仪器和诊断试剂两个部分。其中体外诊断仪器归属于医疗器械二级分类下的临床检验分析仪器,而诊断试剂则属于生物医药制品中的生物制品大类。
▸ 主要技术基础
从根本上来讲,任何行业的发展都离不开科学研究的进步。体外诊断在生物医药领域主要依赖生物化学、遗传学、分子生物学、分子影像学、细胞学、免疫学、微生物学这几大学科的发展,且大致经历了三个主要的发展阶段:
20 世纪以前,显微镜的发明催生了以微生物镜检为主的一些传统检验手段;
20 世纪初,酶催化反应、抗体抗原反应的发现为生化和免疫诊断奠定了根基,行业逐步兴起;
20 世纪上半页,DNA 双螺旋结构的发现、单克隆抗体和大分子标记技术的开发,使得行业发展迈入了分子诊断的崭新时代。
▸ 分类
体外诊断有许多不同的的分类方法,根据检测原理和方法可进行如下来划分,其中生化和免疫仍是我国体外诊断的主要方法。
具体细分如下:
02 监管体制
▸ 监管主体
国家发改委——制定产业政策和行业发展规划,进行行业结构调整等。
国家食品药品监督管理局(CFDA)——医疗器械监管司,对研究、生产、流通和使用进行行政监督和技术管理。
中国药品生物制品检定所和卫生部临床检验中心——起草和制定相关行业标准
IVD专委会——行业自律组织。
▸ 监管变革
历经了,药品——药品+器械——器械,三个阶段的监管模式。
2001.7-2002.9 《印发关于规范体外诊断试剂管理的意见的通知》
体外诊断试剂监管是药品监管的重要组成部分。
2002.9-2007.6 《关于体外诊断试剂实施分类管理的公告》
体外生物诊断试剂按照药品管理,体外化学和生化诊断等其他类别的诊断试剂均按照医疗器械进行管理。
2007.6-至今 《体外诊断试剂注册管理办法(试行)》
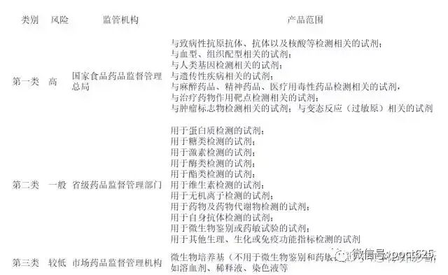
除国家用于血源筛查和采用放射性核素标记的体外诊断试剂外,其余体外诊断试剂按照医疗器械进行管理,对体外诊断试剂实施分类注册管理,按照产品风险程度高低将体外诊断试剂分为以下三类:
▸ 相关法规
体外诊断企业的开办、产品注册生产、经营流通等任何一个环节都已有成熟的法律法规来进行监管。
▸ 政策影响
医保控费的核心在于提升医疗设备及药品的使用效率和取消药品加成。而体外诊断行业的发展与应用,有助于优化医疗资源的配置,提高使用效率。此外,取消药品加成以后,医院药房从以前的盈利部门转变为成本部门,这也会促使医院在未来将更多精力投入到医疗服务和诊断科室,以弥补其在药品方面收入的损失。
03 产业链分析
▸ 上游
➤ 仪器方面
主要是电子器件和模具生产商等,国内厂家核心原材料几乎全部依靠进口,议价能力相对价较低。
➤ 试剂方面
核心原料包括诊断酶、引物、抗原、抗体等,此外还有各种精细化学原料,包括氯化钠、碳酸钠和各种氨基酸以及有机酸等,这些精细化工品的作用主要是调配诊断试剂的缓冲溶液系统。由于生产工艺、产物纯度等因素影响,国产原料离生产要求仍存在一定差距,目前诊断酶、抗体等主要原料仍依赖国外进口。
▸ 中游
➤ 生产企业
国际体外诊断市场行业集中度较高,已形成了 5+X 的行业格局,罗氏、雅培、西门子、强生和贝克曼五家企业占据了全球市场份额的 51%。国内行业集中度相对较低,规模较大的几家企业还占不到整个国内市场的 20%,同时相对于国外企业,国内企业在大型三甲医院市场的竞争中还有很大的劣势,主要在低端市场逐步完成进口替代。
➤ 营销渠道
大部分企业采用“仪器+试剂”代理为主,直营为辅的模式。
➤ 销售模式
仪器的封闭程度(与诊断试剂的对应性)越高,盈利性越好。
▸ 下游
主要来自医学检验、血液筛查和常规家用(OTC)
医学检测是体外诊断试剂最主要的消费去向,包括医院检验科、体检中心、独立实验室、防疫站等;(占总市场规模的89%)
血液筛查主要是采供血部门对于血液的检测,包括各类血站和血制品厂家。
04 市场格局
▸ 全球
来源:Global Point-of-Care Diagnostics Market Outlook 2018
全球 IVD 市场规模在 2013-2018 年预计保持 7%的年复合增长率。
从地域划分来看,发达国家:美国、欧盟、日本等占据了 80%以上的市场,印度、中国、巴西等拥有广大的市场空间。
▸ 国内
中国作为新兴市场,近几年年增长率达到两位数的增长,有望在几年后取代日本,成为全球第三大体外诊断市场
05 细分领域
▸ 全球的情况
从诊断方式来看,免疫诊断、临床生化和分子诊断占据了整个市场的前三位,其中发达国家的临床生化和免疫诊断市场已经接近成熟,而 POCT 和分子诊断成为了主要增长点。
▸ 国内的情况
根据统计数据可以看出,我国体外诊断试剂市场的绝大部分由免疫诊断和临床生化业务所占据。POCT 和分子诊断的规模还较小,未来的成长空间值得期待。
为了深入了解国内 IVD 企业的盈利状况,我们对行业内多家公司 2016 年的毛利润情况进行了一番统计,这些公司各自代表了生化、免疫、分子、POCT、渠道、ICL、原料、采血管、综合业务这些 IVD 行业的主要板块,借此分析,以期大家能对行业各细分领域有更深入的认识。
➤ 生化领域(中生北控、九强生物、利德曼、美康生物、迪瑞医疗、科华生物)
目前生化领域上市企业最多,其中的中生北控和科华生物是上市最久的 IVD 企业,这也印证了临床生化业务在我国体外诊断试剂市场的占比情况。除九强生物以外,其他几家公司的毛利率都接近或者低于行业均值,因为整个生化板块经过多年的发展,早已进入成熟期,众多公司都在存量市场里竞争,自然盈利状况不会太理想。九强生物一枝独秀的原因在于其开发的明星产品——同型半胱氨酸检测试剂盒,为其开拓了心血管市场。作为创新产品,也自然为其带来了高额的收益。
➤ 免疫领域(安图生物、迈克生物、新产业)
免疫诊断是当前 IVD 行业发展的热点之一,其主流发展趋势是化学发光对酶联免疫的逐步替代,此次所列的三家企业均以化学发光为主推产品,其中新产业更是该方向的龙头企业。从毛利的情况来看,除迈克外其他两家均在 70%以上,足见这一方向的火爆,这样的发展局面,根本上还是得益于国产企业在技术上的快速提升。
➤ 分子诊断领域(达安基因、华大基因、贝瑞和康)
目前分子诊断还处于行业爆发的前期,市场还有待开发,传统的检测项目,如乙肝之类的传染病检测,利润已经十分微薄,新兴的检测项目,如无创产前筛查(NIPT)还没有充分开展起来,因此毛利率相对较低。未来基因检测若全面铺开、生物芯片得到广泛应用,分子诊断领域将会出现惊人的增长;此外,对比发达国家市场,该领域的未来的发展也很值得期待。
➤ POCT领域(理邦仪器、万孚生物、基蛋生物、三诺生物、明德生物)
POCT 领域同样也是当前 IVD 行业发展的热点之一,从统计数据来看,POCT 的上市企业均表现出很高的毛利率水平,其中三诺生物是国内血糖监测的龙头企业,万孚生物、基蛋生物和明德生物则代表了国内企业在心脏标志物、炎症感染检测等领域的领先水平,其高速增长的核心因素在于主流心脏标志物(如CK-MB、cTnl、BNP等)快速检测的重要性得到了询证医学的广泛支持,同时这些标志物的检测也被列入了心脏疾病预防与诊治指南。
➤ 渠道领域(润达医疗、塞力斯、海尔斯)
从统计情况来看,IVD 渠道商的毛利率普遍不高,平均在 30%左右。根本原因主要在于渠道商基本都是通过代理国外产品、提出优化的集约化方案为盈利模式,缺乏自身在产品和技术方面的核心竞争力。因此他们往往需要快速扩张,扩大营收,来弥补低毛利率的不足。同时以润达医疗为代表的渠道型企业,也在进行上下游的整合,以提高自身的竞争力,这不失为一条很好的发展路径。
➤ ICL领域(迪安诊断、金域检验、洛奇检验、艾迪康)
国内第三方检验企业的毛利率情况与 IVD 渠道商比较一致,也在 30%左右浮动,其目标市场主要针对二甲及二甲以下医院等不具备足够检验条件的医疗机构,常规的检测项目利润贡献比较低,主要的利润来源在于特检和定制化检测项目,但这一块市场尚未大范围打开。此外,本领域也当前整个 IVD 产业链条中受国家医疗改革影响最大的一环,短期发展存在着一些不确定性。
➤ 原料领域(菲鹏生物)
受制于生产工艺、产物纯度等因素影响,国内IVD原料主要依赖于进口。深圳菲鹏生物可以算是国内 IVD 原料领域的龙头企业,由于稀缺因素和足够高竞争优势,其整体毛利率更是令人咋舌的高达 93.59%。正因为有广阔的需求市场,作为 IVD 行业上游的原料领域发展前景值得看好。
➤ 采血管领域(阳普医疗)
作为生产和经营采血管这类低值耗材的企业,阳普医疗能够在一领域达到 40%以上的毛利率实属不易。在有革新性的技术出现之前,此类业务已不适合更多企业参与竞争。
➤ 综合龙头(迈瑞医疗)
迈瑞医疗是国产医疗器械领域当之无愧的一哥,更是被称为器械行业的黄埔军校。公司具有全球化的研发、营销和服务网络,产品销售及解决方案覆盖全球 190 多个国家和地区,其业务主要涵盖三大板块,生命信息与支持、体外诊断以及医学影像。2016 年营收达到 90.32 亿,其中 IVD 占比 32.04%,综合毛利率为 64.55%。
06 未来展望
IVD 行业未来的发展归根结底就在两个方向:新技术和新指标。
▸ 技术
在技术方面,自动化程度、检测精度、检测速度和成本这四大因素,将会成为衡量检测技术的主要指标。从细分领域来看,POCT 和分子诊断未来会出现比较快的增长,自动化流水线、流式细胞仪、微流控技术和基因芯片技术很可能会成为产品的主要开发趋势。
▸ 指标
在指标方面,受益于基础学科研究突破而开发出的新检测指标有可能创造新的市场需求,甚至颠覆原有市场格局。如罗氏推出的抗缪勒管激素(anti-Mullerian hormone,AMH)检测系统,在检测女性卵巢功能方面与传统方法(FSH、HCG等)相比显示出了诸多优势,如无需空腹、仅需 2ml 血液、不受生理周期影响、检测快速、结果准确,正因如此,该产品赢得了市场的广泛接受和认可,大有取代现有检测指标之势。

